IPV6 本网站支持IPV6访问

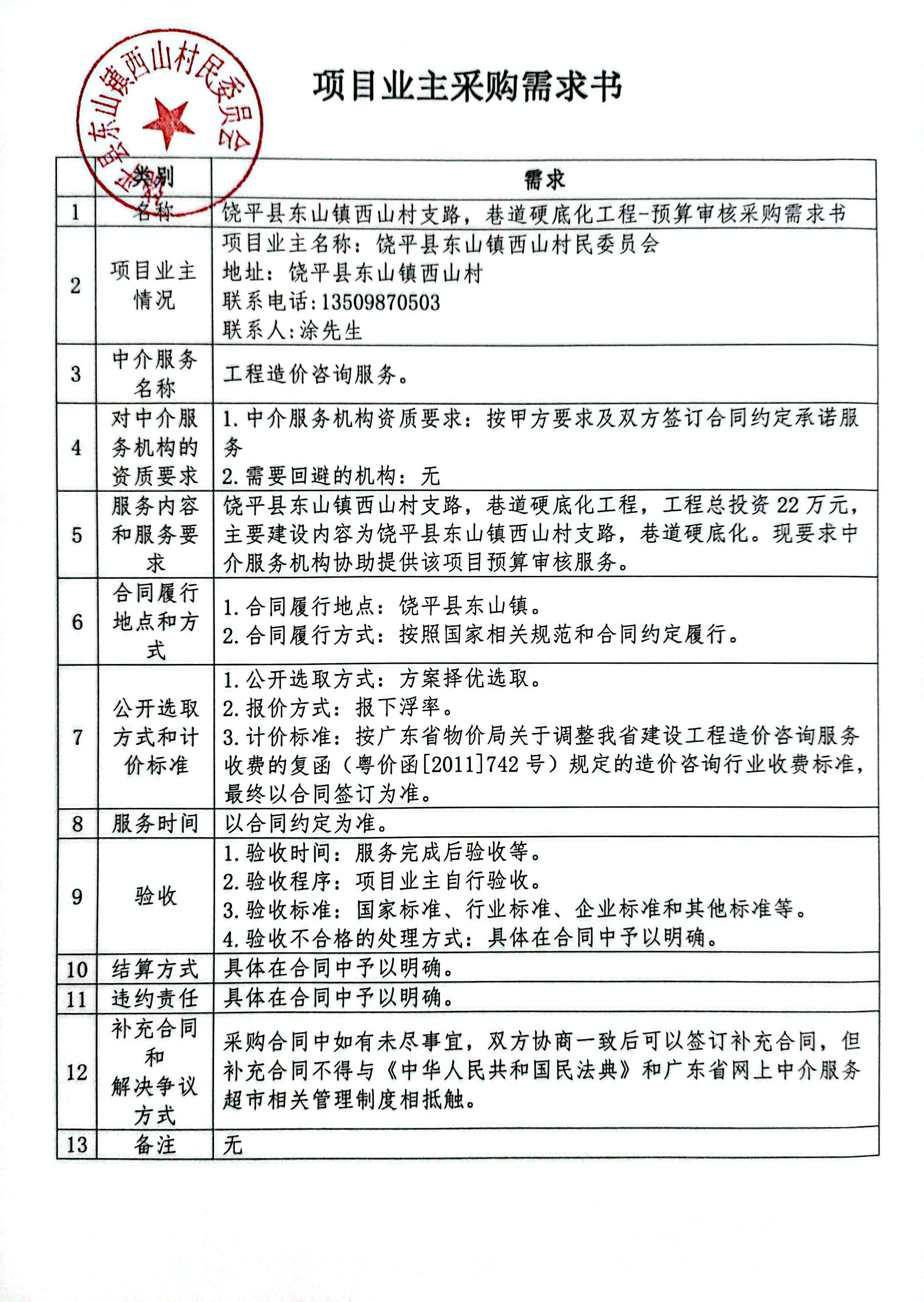
关于为【饶平县东山镇西山村支路,巷道硬底化工程-预算审核】公开选取【工程造价咨询】机构的公告

发布时间:2026-03-10

2026-03-13 09:00 ,在广东省网上中介服务超市为饶平县东山镇西山村民委员会 公开选取工程造价咨询中介服务机构,现将相关事项公告如下:

  • 项目业主
    饶平县东山镇西山村民委员会
  • 采购项目名称
    饶平县东山镇西山村支路,巷道硬底化工程-预算审核
  • 中介服务事项
    无(属于非行政管理的中介服务项目采购)
  • 投资审批项目
  • 采购项目编码
    445122ME19321182603100525
  • 项目规模

    投资额(¥220,000.00元)

  • 所需服务
    工程造价咨询
  • 服务内容
    饶平县东山镇西山村支路,巷道硬底化工程,工程总投资22万元,主要建设内容为饶平县东山镇西山村支路,巷道硬底化。现要求中介服务机构协助提供该项目预算审核服务。(如果本栏目内容与采购需求书不一致,以采购需求书为准。)(如果本栏目内容与采购需求书不一致,以采购需求书为准)
  • 中介机构要求
    仅承诺服务即可
  • 其他要求说明:
  • 服务时限说明
    无要求,按照合同双方自行约定
  • 服务金额
    20.00%下浮率至0.00%下浮率
  • 金额说明
    按广东省物价局关于调整我省建设工程造价咨询服务收费的复函(粤价函[2011]742号)规定的造价咨询行业收费标准,最终以合同签订为准。
  • 选取中介服务机构方式
    方案择优选取
  • 有无回避情况
  • 截止报价时间
    2026-03-12 17:30
  • 选取中介时间
    2026-03-13 09:00
  • 业主单位咨询电话
    饶平县东山镇西山村民委员会 (登录后查看)
  • 采购需求书下载

广东省网上中介服务超市已经向符合资质条件的在库中介服务机构的业务授权人和中介专属网页发送通知,诚邀符合资质条件的在库中介服务机构登录中介专属网页进行报名。

潮州市公共资源交易中心
2026-03-10