IPV6 本网站支持IPV6访问

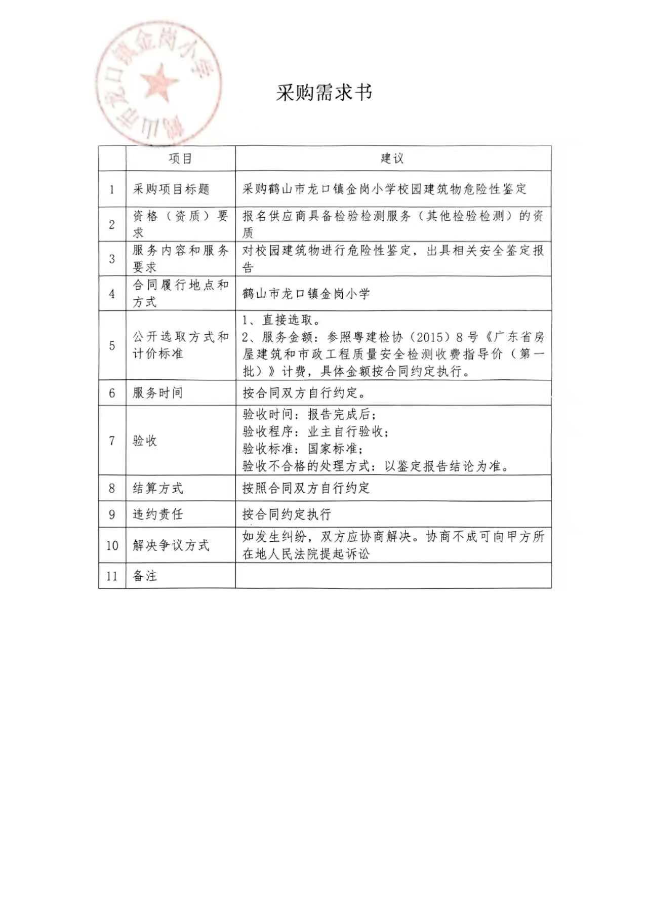
关于为【采购鹤山市龙口镇金岗小学校园建筑物危险性鉴定】公开选取【检验检测服务】机构的公告

发布时间:2025-10-27

2025-10-30 17:00 ,在广东省网上中介服务超市为鹤山市龙口镇金岗小学 公开选取检验检测服务中介服务机构,现将相关事项公告如下:

此项目采用多选一的直接选取方式,项目业主将在报名的若干家中介机构中,自主选定一家作为中选机构,未被选中的机构不应有任何异议。

  • 项目业主
    鹤山市龙口镇金岗小学
  • 采购项目名称
    采购鹤山市龙口镇金岗小学校园建筑物危险性鉴定
  • 中介服务事项
    无(属于非行政管理的中介服务项目采购)
  • 投资审批项目
  • 采购项目编码
    4407847848626362510272015
  • 项目规模

    平方米(5404.0平方米)

  • 所需服务
    检验检测服务
  • 服务内容
    对校园建筑物进行危险性鉴定,出具相关安全鉴定报告
  • 中介机构要求
    资质(资格)要求
  • 资质(资格)要求说明
    报名供应商具备检验检测服务(其他检验检测)的资质 查看资质等级树
  • 其他要求说明:
  • 服务时限说明
    按合同双方自行约定
  • 服务金额
    暂不做评估与测算
  • 金额说明
    参照粤建检协(2015)8号《广东省房屋建筑和市政工程质量安全检测收费指导价(第一批)》计费,具体金额按合同约定执行
  • 选取中介服务机构方式
    直接选取(已下架)
  • 是否选取中介
  • 选取的中介服务机构
    广州润恒房屋安全鉴定有限公司,广东恒泰建筑检测鉴定有限公司,广东华旭检测鉴定有限公司
  • 选取理由
    以上三家公司口碑、服务较好,公司资质符合中介超市服务类项目电子采购平台的选购条件
  • 截止报名时间
    2025-10-30 17:00
  • 业主单位咨询电话
    鹤山市龙口镇金岗小学 (登录后查看)
  • 采购需求书下载

广东省网上中介服务超市已经向符合资质条件的在库中介服务机构的业务授权人和中介专属网页发送通知,诚邀符合资质条件的在库中介服务机构登录中介专属网页进行报名。

江门市公共资源交易中心鹤山分中心
2025-10-27